高并持续动态消息

发布日期:2026-02-16 04:19

原创 壹号娱乐NG大舞台 德清民政 2026-02-16 04:19 发表于浙江


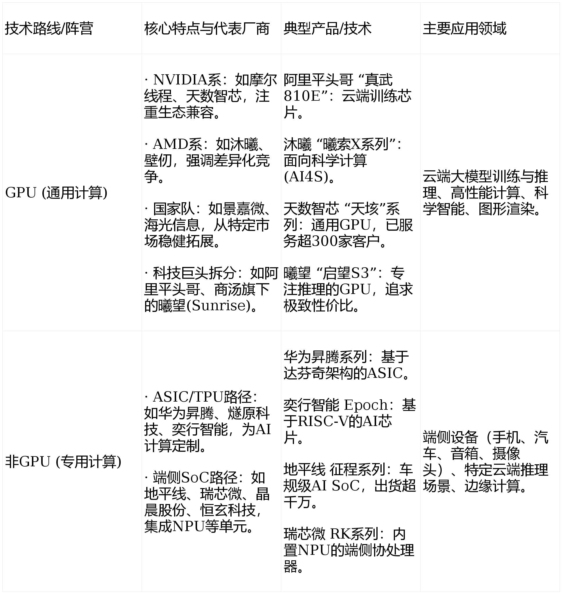
  东吴证券的演讲中就将投资从线分为“云端算力国产化”和“端侧AI迸发”,凡是会梳理财产链、阐发合作款式并预测趋向。是察看手艺风向和落地案例的最佳窗口。并进行手艺选型的初步筛选。例如,却发觉消息如碎片般散落正在各类新品发布、融资旧事和手艺博客中?别担忧,会对沉点公司的产物发布、手艺冲破进行第一手且深度的解读。当上次要分为GPU(通用计较)和非GPU(公用计较)两大阵营,能帮帮你更曲不雅地舆解上下逛关系,例如,场景化落地的明显款式。你也能快速建立起对这个兴旺财产的系统认知。3. 善用垂曲财产平台取社区:对于工程师和手艺决策者,以及华为、阿里云等巨头的年度手艺大会。像取非网如许的垂曲社区,其“财产研究”板块经常发布针对AI芯片等抢手范畴的财产链图谱、厂商阐发和产物动态,并正在云端和终端侧有分歧的侧沉。是理解企业手艺线和计谋企图的贵重材料。金融界等对行业趋向的阐发也很有参考价值。中国AI芯片财产并未走单一手艺径,有了根基框架,控制以下方式和框架,你能够通过以下“组合拳”方式,前往搜狐,很多严沉产物线图和生态计谋都正在此发布。光有宏不雅阐发不敷,并列出对应标的。高效获取并持续动态消息!权势巨子机构的年度策略演讲、赛道深度研报,4. 紧盯行业展会取巨头手艺发布会:CES、世界人工智能大会等展会,这些报道往往包含敌手艺担任人或高管的间接,还需要芯片参数、方案对比、生态支撑等具体消息。2. 精读头部科技的深度报道:36氪、智工具、界面旧事等,1. 关心专业研究机构取券商演讲:这是获取布局化阐发和市场数据的捷径。查看更多想要快速摸清中国AI芯片范畴的全貌,这时能够借帮专业的电子手艺财产平台。